第16回例会【通算第246回】(2022年11月14日開会)
~この例会のメークアップは終了しております~
メールフォームにてのメークアップの方は必要事項をご記入の上、送信してください。
2720 Japan O.K. ロータリーEクラブではFAXでも受け付けております。
詳細については、『メークアップの方法』にてご確認ください。
下記の「今週の設問」にご回答ください。回答方法は次のとおりです。
1つまたは複数の設問に対してご回答ください。
すべての設問に対して回答する必要はありません。
開会点鐘・歌の斉唱
会長の時間:「スマイル」って?
皆様、こんにちは!
11月に入り、楽しみな行事が目白押しでモチベーションアップしております。
15日は台湾3523地区と当地区の国際交流会があり、Eクラブ代表で今長国際奉仕委 員長に参加していただきます。台湾企業の TSMC 会社が、熊本県に進出することとなったことを契機に、当地区との友好関係を深めていきたいと希望されております。私のローター アクト時代に知り合った友人が、台北南山RCの現会長で、来熊するとのことで、別日に会う場を設けることが出来、ワクワクしております。
23日は大分市内9RC 合同ゴルフ大会、Eクラブより6名の精鋭でチーム優勝目指して頑張りたいと思います(笑)あ、ルールはある程度、勉強をしておいてください!
そして、26日はクリスマス会です。年に1度の、いつも割りと早めのクリスマスイベント。 今回はサポーターの方々にもお声掛けをさせていただき、リアルでの交流を図りたいと思っております。サポーターの皆様、是非、ご参加よろしくお願いします。
今年度になり、各委員会が主体となり多くの奉仕活動を行って成功させています。
青少年奉仕委員会主体の大分市歩行者天国での子ども食堂支援のためのバザー、国際奉仕 委員会主体のウクライナ平和フォーラム、職業奉仕委員会主体のEクラブ職場訪問ツアー、そして財団委員会主催のポリオデー。
どれも奉仕と親睦を実践できている活動で素晴らしく思います。 その場に参加できなかった会員の方々も、もちろんいらっしゃいますが、奉仕活動への参加の方法はいくつかありますね。
- 実際に参加して活動すること
- 参加が難しいけど、ネットでの声掛けで活動を宣伝すること
- 活動への意見を出してより良い活動に磨き上げること
- 人手を集めたりすることで協力すること
- そして事情によりかなわないけれど、盛会を願ってスマイルすること
奉仕活動をする上で掛かる様々な費用は、クラブ会費ではなく、私たちひとり一人のスマイルや、私たちの例会へのメークアップ料やサポーターの方々のサポーター料が貴重な活動資金になっております。
スマイル・ボックスとは?
例会場で会員が自由意思で善意の寄付金を入れる箱のことをスマイル・ボックスと呼んで います。1936 年大阪RCで初めて実施されたロータリー特有のもので、スマイル・ボックス、またはニコニコ箱とも呼ばれています。事業 や職場等の慶び事、お祝い事をニコニコしながら披露し、喜びを分かち合い、又、失敗したり迷惑をかけたりしたときもユーモアたっぷりに苦笑し、例会を賑わせて親睦を増進し、集まったお金は主として奉仕活動資金に使われます。
となっております。
めでたいこと、嬉しい時に沸き上がった善意をその場で具体化し、これをプールして奉仕活動の資金に充てるということです。スマイルこそ善意の表現であり、スマイルの活用こそロ ータリーの象徴であると言えるでしょう。
これからの奉仕活動を充実したものに出来るよう、スマイルを積み重ねていきましょう! 笑顔の多いEクラブが一番ですよね(*’▽’)
我々Eクラブ、只今6年目のこれからのクラブですが、会員の皆様のポテンシャルの高さは、 他クラブの皆様からも一目置かれていると自負しています。実際に、「Eクラブの方がいる から心強い!」「E クラブだからこそこういう活動ができるのだと思いました!」といった言葉もよく伺います。 Eクラブの仲間を褒めていただけると、自分の事のように嬉しいものですし、自分もそんな素敵な仲間と一緒に活動出来ることを誇りに思います。また自分自身の能力も、もっともっと向上させて皆様に追いつけるよう精進していきたいです。素敵な刺激をいつも、ありがとうございます。
会長の時間を終わります。
会長 中川 宝星
出席報告
例会 第15回【通算第245回】2022年11月7日正午~11月14日正午(出席数・出席率11月14日正午)
| 会員数 | 出席義務者 | 出席数 | 出席率 |
|---|---|---|---|
| 50 | 48 | 40 | 83.33% |
例会 第14回【通算第244回】2022年10月31日正午~11月7日正午(出席数・出席率11月7日正午)
| 会員数 | 出席義務者 | 出席数 | 出席率 |
|---|---|---|---|
| 51 | 49 | 38 | 77.55% |
会員の皆さま、例会への出席ありがとうございます。例会出席は例会がアップされる月曜日の正午から翌週月曜日の正午までの期間に出席することが必要です。
出席は「今週の例会」ページの下段にある会員の氏名とメールアドレスが入ったコメント欄から「例会のコメント」をすることで例会への出席とさせて頂きます。投稿後に内容が確実に反映されたかを確認して頂けると安心できます。今年度も例会への早めの出席、確実な出席にご協力いただきますようお願い申し上げます。
出席委員会では引き続いて皆さまの出席をサポートさせて頂きます。“例会の全員出席で「中川会長年度」を盛り上げましょう”
出席委員会
幹事報告
幹事報告
(1)来信紹介
(2)各種行事のご案内
(3)他クラブからのお知らせ
(4)クラブ内のお知らせ
(1)来信紹介
★★新着情報★★
《ハイライトよねやま Vol.272》
ハイライトよねやま272号が届きました。今月号のトピックとピックアップ記事を紹介します。誌面は1枚目をクリックするとダウンロードできます。
・秋の外国人叙勲 米山学友に旭日双光章
・ 2023学年度奨学金申込み状況
・ 米山学友が多数 衛星クラブが待望の結成認可伝達式
・ よねやま親善大使が地区大会でスピーチ
・ 寄付金速報 ― 米山月間へのご協力に感謝! ―
・「再会in関東」に向けチャリティー奉仕リレー
《今月のピックアップ記事》
━━━━━━━━━━━━━━━━━━━━━━━━━━━━
米山学友が多数 衛星クラブが待望の結成認可伝達式
━━━━━━━━━━━━━━━━━━━━━━━━━━━━
11月6日、東京麹町ローターアクトクラブ、東京麹町スター
ロータリー衛星クラブの結成認可伝達式が都内ホテルにて開催
されました。
《メルボルン国際大会日本人朝食会のご案内》
5月のメルボルン国際大会において開催されます日本人親善朝食会のご案内と申し込みです。画像をクリックするとダウンロードできます。
国際大会の詳細につきましては、前回の例会あるいは「前回に引き続いてのご案内をご参照下さい。
《大分市内9ロータリークラブ合同親睦ゴルフ大会料金変更に関するお知らせ》
2022年 11月4日
大分市内9ロータリークラブ
会長・親睦活動委員長 各位
大分中央ロータリークラブ(当番クラブ)
会 長 青栁 義信
親睦ゴルフ実行委員長 馬場 一彰
大分市内9RC合同親睦ゴルフ大会プレー料金変更についてのお詫び
拝啓 錦秋の候、貴クラブにおかれましてはますますご清栄のこととお慶び申し上げます。
さて、11月23日に開催されます大分市内9RC合同親睦ゴルフ大会のプレー料金変更についてお詫びさせて頂きます。
当初プレー料金を¥7,300(食事別)とお伝えしていたのですが、大分東急ゴルフクラブより連絡があり、本来祝日料金のところを誤って平日料金で伝えてしまいました、との事です。今回の件はゴルフ場側のミスではありますが、大変猛省されており来年以降も円満な関係を継続していきたいという思いから料金変更を了承致しました。
ゴルフ大会に参加される皆様には、大変ご迷惑をおかけすることとなり誠に申し訳ございませんが、プレー料金を¥12,600(食事別)に変更させて頂く旨をお許し頂きたいと思います。何卒ご理解の程よろしくお願い致します。
敬具
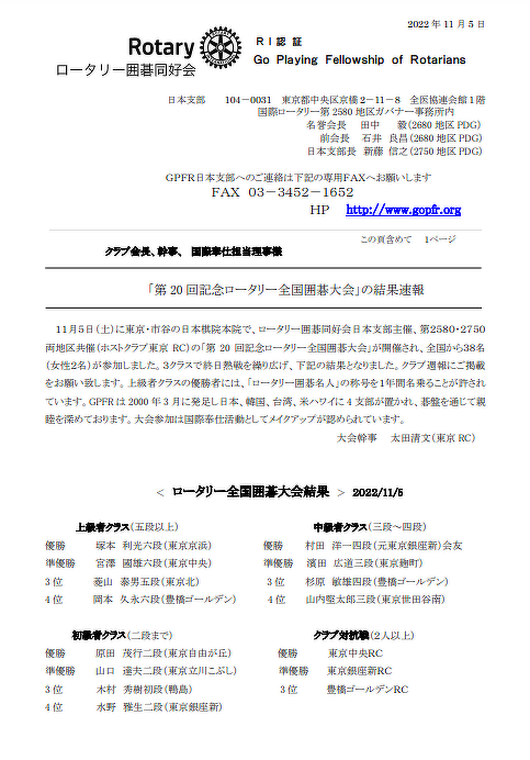
《第20回記念ロータリー全国囲碁大会結果のお知らせ》
★★前回に引き続いてのご案内★★
《国際大会ツアーのご案内》
2022-2023年度ロータリー国際大会は2023年5月27日から31日までオーストラリアメルボルンで開催予定です。
2720地区では、国際大会参加ツアーの参加者を募集しています。地区のロータリアンと一緒に地区大会とオーストラリアの観光を楽しんでみませんか?
※国際大会のとツアー案内の詳細はそれぞれの画像をクリックしてリンクを開いてご確認下さい。
《ロータリー財団月間リソースのご案内》
今月はロータリー財団月間です。財団について学ぶためのリソース集を紹介致します。月間を機会に、ぜひ財団について学んで下さい。リソース集の内容は画像をクリックするとダウンロードできます。また、一部の内容の確認はマイロータリーへのログインが必要です。マイロータリーのアカウントを取得していない会員さんはぜひこの機会ににマイロータリーへの登録をお願い致します。方法がわからなない方はサポート致しますので、事務局か幹事(植山)にご連絡下さい。
《財団室ニュース 11月号》
財団室ニュース11月号が届きました。11月号はポリオの特集です。若い世代の会員さんは「ポリオ」と聞いてもまだピンとこない方もいらっしゃると思いますが、他のクラブの年配の方からは「自分が小学校の頃は、学年に1人くらいは小児麻痺で足が不自由になった同級生がいたものです。」という話をよく聞きます。それくらい、少し前の日本でも社会問題となるような病気でした。本記事にはポリオ患者さんの体験談も掲載されています。ぜひご一読下さい。
《新会員研修会のご案内》
《ロータリーの友70周年記念俳句コンテストのご案内》
芸術の秋に俳句作りに挑戦してみませんか?「ロータリーの友」創刊70周年特別企画俳句コンテストが開催されます。選者はテレビでもおなじみの夏井先生です。ふるってご応募下さい!
《第3地域ロータリー財団チームニュース第1号》
https://ok2720eclub.jp/media-download/1206/6a497b6eb6b16a95/
《地区クラブ活性化ワークショップ動画配信のご案内》
7月23日に開催された地区クラブ活性化ワークショップの講演内容が地区のホームページから閲覧できるようになりました。ぜひご覧ください。
https://www.ri2720.org/2720online/
リンクテキスト
《クラブ・地区支援リソース集2022‐2023年度版のご案内》
《ロータリーレート》
2022年11月ロータリーレートは、1ドル=148円です。よろしくお願いします
(2)各種行事のご案内(内容の詳細はそれぞれの来信・案内をご覧ください)
☆☆全国の行事☆☆
〇「ロータリーの友」創刊70周年特別企画俳句コンテスト(応募期間9月1日~2月29日)
☆☆地区・並びに他クラブの行事☆☆
〇新会員オリエンテーション
11月25日(金)、2月24日(金)、5月26日(金)に予定されています。会員歴5年未満の会員が対象ですが、これから会長幹事、委員長などに就かれる可能性のあるみなさま全員にぜひ一度ご受講をお勧めしたい内容です。ぜひどこかの開催日に時間をとられて全員ご参加をお願い致します。
〇大分市内9RC合同ゴルフ大会
11月23日東急ゴルフクラブにて開催。申し込み締め切りは10月19日
〇12月17日 第1回会長エレクト議長エレクト懇親会(日田)
陶山会長エレクトが出席予定です。
☆☆OKEクラブの行事☆☆
〇OKEクラブクリスマス会 11月26日(土)夕方~大分市内で開催します。
詳細につきましては、クラブ内のお知らせをご参照ください。
〇12月12日の例会は年次総会と致します。全会員のご出席をお願いいたします。
〇1月6日に大分第4グループの新年合同例会が開催されます。皆さまぜひご出席お願いいたします。
〇1月6日夜、第2回クラブ協議会を開催予定です。詳細は後日連絡致しますので、スケジュールの確保をお願い致します。
〇2月13日(月)、ガバナー公式訪問例会が開催されます。大分臨海RC様との合同例会になります。
この日は昼例会です。スケジュールの確保をお願い致します。
(3)他クラブからのお知らせ
★★新着情報★★
新着情報はありません。
《大分中央RC様から大分第4グループ新春合同例会のご案内》
下記の要綱で大分第4グループ新春合同例会が開催されます。たくさんの皆さまのご参加をお願い致します。申し込み方法は後日お知らせ致します。
《日出RC様から例会休会のご案内》
日出ロータリークラブ 幹事 河野健二
下記の通り、例会変更をいたします
(1)11月 1日(火)の例会は休会します(定款第 7 条第 1 節)
(2)11月22日(火)の例会は休会します(定款第 7 条第 1 節)
今後も、新型コロナウイルス感染拡大の状況を考慮し対応いたします。
蔓延防止、緊急事態宣言の発令などで急な例会変更・例会の中止等あろう
かと思いますが、ご対応の程、宜しくお願いいたします。
★★前回に引き続いてのご案内★★
《宇佐八幡RC様からメークアップのご案内》
「一度は行きたい宇佐神宮と宇佐八幡クラブ」
新年度より、宇佐八幡宮参集殿にて例会を行っております。ぜひ私たちの例会にお越し下さい。
例会日 毎週金曜日12:30~13:30
例会は月に3回の開催です。昼食の準備がございますので、あらかじめお電話にてご連絡下さい。
宇佐八幡RC事務局 0978(33)5381 火・木・金・午前中のみ対応
(4)クラブ内のお知らせ
第2回新会員研修について
1. 日時:2022年11月25日(金) 18:30~20:00(zoom開室18:00)
2. 場所:ZOOM(オンライン)のみで開催
3. 出席対象者:入会5年未満の会員、クラブ会長、幹事、クラブ内研修担当者、その他希望者(推薦者の方もどうぞご参加ください)
第1回参加者は次の会員です。中川会長・早水パスト会長・南会員・村田会員・宮迫パスト会長・陶山会長エレクト・植山幹事
第2回参加予定者は次の会員です。都築会員・佐藤弥生会員・中門会員・松田会員・神鳥副幹事・池田会員
なお、第3回と第4回の予定は2月24日(金)、5月26日(金)です。まだ受講されてない方はスケジュールの確保をお願い致します。
《委員会報告》
●国際奉仕委員会から台湾 3523地区との懇親会のご案内
2022年11月15(火) 18:00~20:30からホテル日航熊本 7階ガーデンバンケットにおいて、台湾3523地区と2720地区の交流会が開催されます。台湾との交流を希望する13クラブから1名の代表が参加します。当クラブからは今長国際奉仕委員長が参加予定です。
台湾交流会詳細リンクテキスト
●親睦委員会から第31回大分市内9RC合同親睦ゴルフ大会のご案内
第31回大分市内9RC合同親睦ゴルフ大会のご案内
大分市内9RC合同親睦ゴルフ大会を下記の通り開催いたします。
1) 日時・・・・2022年11月23日(水)
8:30(OUT・IN)トップスタート
2) 場所・・・・大分東急ゴルフクラブ
(プレー代¥12,600‐(食事別)金額の誤りを訂正しております。
(キャディ代は¥4,400‐8組限定)
(参加費¥5,000‐)
3) 表彰式会場・・ホテル日航大分オアシスタワー 18:30より開催
(参加費¥6,000‐)
登録会員:中川会長 陶山会長エレクト 佐藤知博会員 都築会員 安部会員 井上会員
※組み合わせ表は参加者に直接メールでお知らせしております。
●親睦委員会からEクラブクリスマス例会のお知らせ
11月26日(土)夜、大分市内でEクラブのクリスマス例会を開催する予定です。会員の皆さま、ぜひスケジュールの確保をよろしくお願い致します。詳細は後日ご連絡申し上げます。
10月22日にZOOMで、RI第2720地区の審議会代表議員、前田眞実PDG様によ る規定審議会の報告と解説が行われ、中川会長が出席しました。詳しい内容につきましては、前回例会の会長の時間をご参照下さい。
<サポーターの地区別・クラブ別人数>
【お礼】
2022年10月30日現在、1クラブと総数33名のクラブ外ロータリアンの皆様に「サポーター」となっていただいています。心より感謝申し上げます。
【サポーター制度について】
当クラブにはサポーター制度があり、サポーターを随時募集中です。
サポーターの会費は年間(6月末までの年度毎)¥10,000(税込み)で、サポーターの方には何度でもメークアップ証明書を無料で発行致します。
サポーターご希望の方は、「サポーターお申し込みフォーム」ページより、お手続きをお願いいたします。
会員各位におかれましては、お知り合いのロータリアンに制度をご案内いただき、おひとりでも多くの方にサポーターとなっていただき、当クラブ運営に参画いただければと存じます。
【サポーター数】
(2022~2023年度)2022年10月30日現在 1クラブ・33名
他地区計(サポータークラブ1RC・6名)
| 地区 | クラブ名 | 人数 |
|---|---|---|
| 2740 | 佐賀 | ― |
| 2560 | 新潟西 | 1 |
| 2670 | 高松西 | 1 |
| 2690 | 鳥取 | 1 |
| 2700 | 久留米 | 1 |
| 2740 | 唐津中央 | 1 |
| 2750 | 東京八王子 | 1 |
2720地区計(27名)
| 地区 | クラブ名 | 人数 |
|---|---|---|
| 2720 | 熊本りんどう | 1 |
| 2720 | 熊本東 | 4 |
| 2720 | 熊本東南 | 1 |
| 2720 | 熊本南 | 1 |
| 2720 | 人吉 | 1 |
| 2720 | 中津 | 1 |
| 2720 | 中津中央 | 1 |
| 2720 | 大分 | 2 |
| 2720 | 大分臨海 | 2 |
| 2720 | 大分南 | 1 |
| 2720 | 大分中央 | 4 |
| 2720 | 大分1985 | 1 |
| 2720 | 大分城西 | 3 |
| 2720 | 大分キャピタル | 2 |
| 2720 | 大分キャピタルOliOli衛星 | 1 |
| 2720 | 津久見 | 1 |
※ 今月のお祝い ※
今月の会員誕生日を紹介しています。
おめでとうございます。会員専用ページにてご確認ください。
https://ok2720eclub.jp/member/
今週のスマイルボックス
♡ 小坂 優 様(東京八王子RC ) 1口
上記の方からメークアップに際してのスマイルを頂戴しました。大変ありがとうございます。
今後とも何卒宜しくお願いし申し上げます。
2720Japan O.K.ロータリーEクラブ会長
中川 宝星
♡ 中川 宝星 会員 1 口
最近、階段から転んで顔が少し腫れてたので、MRI撮ってきましたが、異常なかったのでスマイル!気をつけなきゃですね(´ω`)
♡ 松田 周作 会員 1 口
おおいた障がい者芸術文化支援センター企画展 vol.4 「Junction art」 大分県立美術館 OPAM1階 展示室A
2022.11.9.WED. -2022.11.20.SUN. 入場無料 https://artbrut-oita.com/event/junctionart/
会場構成/展示計画を松田周作建築設計事務所にて担当させて頂きました。ぜひぜひ、ご覧になってくださいませ。
♡ 神鳥 絵里 会員 1口
【月曜・夜のシェア会】今週も良い気づきをありがとうございました。
ゲスト卓話:2022-2023年度RID2720ロータリー財団部門 グローバル補助金・ポリオプラス委員会 出前セミナー『世界でよいことをしよう!』
彌冨 照皇 氏 (熊本東南ロータリークラブ)久保田 哲 氏 (大分中央ロータリークラブ)
沼田 摩有子 氏 (熊本江南ロータリークラブ)野口 敏史 氏 (熊本江南ロータリークラブ)
2720 Japan O.K. ロータリーEクラブの皆様、初めまして。熊本東南ロータリークラブの彌冨 照皇 、 大分中央ロータリークラブの久保田 哲 、 熊本江南ロータリークラブの沼田 摩有子 と野口 敏史 です。
本日は、2022-2023年度RID2720ロータリー財団部門 グローバル補助金・ポリオプラス委員会 出前セミナー『世界でよいことをしよう!』についてお話しいたします。よろしくお願いします。
閉会点鐘
メールフォームにてのメークアップの方は必要事項をご記入の上、送信してください。
2720 Japan O.K. ロータリーEクラブではFAXでも受け付けております。
詳細については、『メークアップの方法』にてご確認ください。
下記の「今週の設問」にご回答ください。回答方法は次のとおりです。
1つまたは複数の設問に対してご回答ください。
すべての設問に対して回答する必要はありません。
会員・メークアップ・サポーターの皆様へ
(Eクラブ会員・サポーターの方は必ずログインしてください)
2720 Japan O.K. ロータリーEクラブ会員の方はこちらで出席へ
他クラブのサポーターではないロータリークラブの方はこちらでメークアップ(1回:1,000円<税込> クレジット決済可<VISA/MASTER/AMEX>)
他クラブの方でサポーターを希望される方(年会費:1万円<税込> クレジット決済可<VISA/MASTER/AMEX>)はこちらでお申し込み
他クラブの方ですでにサポーターの方はこちらでメークアップ







